由于群友 @殇者知忧 自己发出来被夹了,所以我这里代为发布。
写在最前面的话:
- 本文引用了许多其他作者的作品,标题也是 neta 自著名的《上海交通大学生存手册》,笔者读此手册时受益匪浅,此文也是在对此手册作拙劣的模仿。笔者在此一并向各个作者表示感谢。
- 本文部分内容用于 2024 年 12 月 1 日人工智能专业新老生经验交流会。
- 如您在阅读时有任何补充或者发现任何错误,欢迎加入 Q 群【462138385】反馈。
- 如无特别说明,本文中的“矿大”指中国矿业大学(北京)。
本文面向的读者:
- 目标院校是矿大的高考生
- 矿大大一新生
- 所有希望丰富自己的思考与人生道路上的风景的同学
一、从零开始的矿大生活
当你看到这篇文章时,恭喜你,你即将或已经成为一名中国矿业大学(北京)的学生!(不要忘了这个括号,后面要考)
大一大二在昌平的沙河校区(校区新但位置偏),大三大四在海淀的学院路校区(校区旧但在城区里),可能未来还会有雄安校区。于是你报道时来到了沙河校区。去南门,可别去东北门,那里可没有举着牌子的志愿者!
在南门,志愿者给你发了学生卡,你除了恼怒上面是你高考报名时的丑照外还注意到了一串申必 10 位数字,你此时还不知道它有什么用。
接着志愿者帮你和父母把行李搬到了宿舍里。路上你的父母问这些做志愿的小孩做志愿有什么好处,他们说做志愿挣志愿时长加综测分,你的父母叫你记着他说的话,虽然你听不懂。
到了楼下,你看到了墙上记载的宿舍卫生比分,你的父母找宿管阿姨介绍宿舍的情况:
沙河校区的男寝有三人间、四人间、六人间三种,女寝是四人间。床位和宿舍在报道之前都是分配好的,搬至学院路校区时可与其他同学协商换宿舍。
男寝三人间的配置:两张分上下铺的床,三张带有柜子的桌子,柜子大,桌面小,大一点的电脑或显示屏就放不下了,寝室总面积较小,有独立卫生间。学二是男寝三人间,无电梯。
男寝四人间的配置:四张带有柜子的桌子,其余和男寝三人间一样。学三是四人间,无电梯。
男寝六人间的配置:六人均是上床下桌,书架小,桌面大,无独立卫生间,每层楼的公共卫生间烟味比教学楼、图书馆的卫生间重,还会有其他气味混杂。学六、七是男寝六人间。
女寝四人间的配置:四张带有柜子的桌子,桌子在床的对面,上下床,中间距离宽(没堆东西前甚至可以打开手臂练平转)。有独立卫生间。学四是女寝四人间,学四无电梯,上下楼梯仅供两人通过,楼层不高(目前已知的最高住到了 5 楼)。
(笔者是男生,希望有矿大的女生能帮忙补充更多女寝的情况)
除周五周六和节假日外每晚 23:30 至第二天 6:00 左右熄灯断电(卫生间灯不熄,空调不断电)。
寝室内均无独立浴室,洗澡需去每个宿舍楼的公共浴室,有帘子。沙河校区浴室开放时间为 6:30-7:30,15:00-23:00;学院路校区的浴室还需排队预约。
一楼有圈存机,用来领取转账和充电费。此外,还有自动售货机和24h不断电有插座的自习室。
宿舍里有公共洗衣机和吹风机,但不见得是干净的。
沙河校区每晚 23:00 封寝,阿姨基本都很和善,晚归提前说声就好,不会记名,到了楼下跟阿姨说,她会帮忙开门。学院路校区不封寝。
寒暑假可以留寝,但每年过年前后需搬至学院路校区集中住宿。
到寝室后,你与几个更早来的室友互相作了自我介绍,父母让他们多多关照你。
放完行李后,你们在校园里逛了一圈。你发现矿大最突出的特点就是小,无论是哪个校区。你仔细一看,操,怎么比你的高中还小。虽然因为小,矿大的景观比其他学校少得多,但可以 7:55 起床赶早八。
父母拽着你去学八 5 楼见了导员,让导员多多关照你的学习和生活。学八 2 楼 500 多平米都是科创社和 3D 打印社的实验室,9 楼是可以预约的包间,其他楼层基本上都是研究生的实验室。
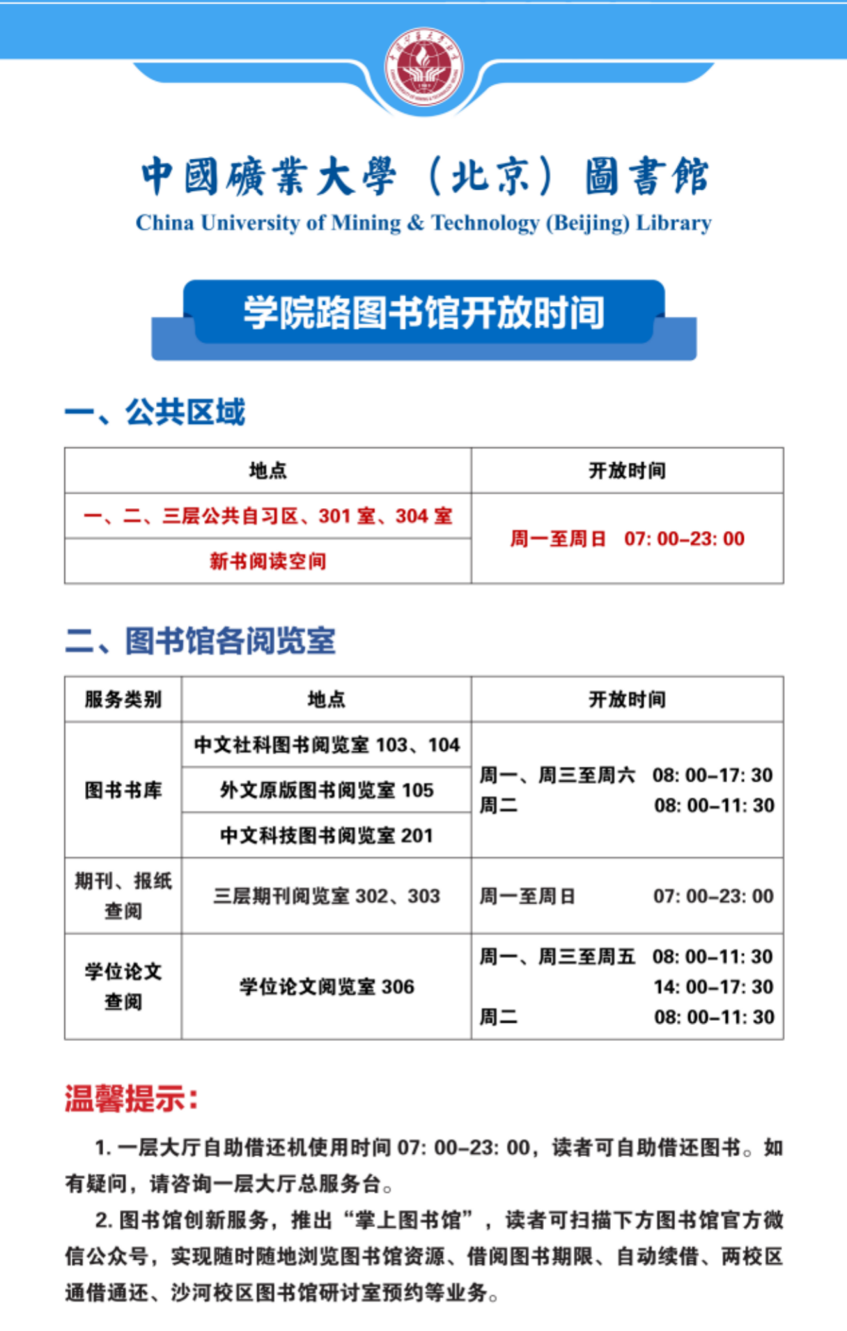
父母还拽着你去图书馆看了看。沙河图书馆有三层,一楼是放书的,二楼三楼可以自习,三楼还有沙发和包间,包间需要预约。沙河图书馆开放时间为公共区域开放时间 07:00—23:00,除春节、国庆外的法定节假日休息一天,国庆 10.1-10.3 休息三天。
附:学院路图书馆开放时间

路上摸清了三个食堂——丰园、菁园、馨园的位置,看到了丰园门口的校车和对面的篮球场,往西南方向走是操场,往西北方向是学一和校医务室。校车来往于两校区间,一次 10 元。校车时刻表如下:

进三个食堂看看,丰园共有四层楼,-1 楼是清真餐厅,丰三有蜜雪冰城,还可以预约包间。三个食堂均可使用支付宝付款,在丰一使用支付宝需加收管理费。三个食堂都有卫生间。学院路校区只有一个三层楼的丰园。食堂辣菜较少。
你发现菁园沙发区有不知通向何处的申必台阶,上去之后就是大学物理实验室,从那里可以走到学六的机电实验室,对面的学五二楼则是体育馆。
吃饭时,你的父母开始唠叨你上了大学要继续好好学习,而你死命抱着 6 月份新买的手机,这些话只是一只耳朵进一只耳朵出,时不时不耐烦地「嗯」一声。至此,你的新生活开始了。
二、在矿大的第一个月
军训:你搞错了,矿大的军训在大一升大二的暑假。
上课:上课做什么没人管你,上厕所的话记得带纸。
英语分班考试:一入学就考,按照排名分出免修、快班、慢班。
免修:免修大学英语 1 和大学英语 2,大一下和大二上修拓展英语,四六级报名无限制。
快班:免修大学英语 1,大一上修大学英语 2,大一下和大二上修拓展英语,四六级报名无限制。
慢班:大一上修大学英语 1,大一下修大学英语 2,大二上和大二下修拓展英语,限制四级最早在大一下报名。
晚自习:时间是周天到周四的 19:00-21:25。节假日上不上晚自习依学院而定,一般不上。有点名,但是被记不会有实质性的损失,因此可以不去。只有大一有晚自习。
体育选课:首选武术和乒乓球,在室内上课而且很轻松。
公休:每周二下午公休。但相应的,学校的各种活动也放在周二下午举办,比如你矿的运动会只开半天就特地选在周二开,上午上课,下午运动会。
学生手册考试:有手就行。
高数月考:只有第一个月有,有手就行。
调休:来到矿大的一个假期就是国庆假期了,然后你会惊讶地发现你矿不调休。是的,24 年国庆甚至把周末拼在一起连放了十天假!不只是国庆,一切法定节假日我们都不调休!
三、必备链接
中国矿业大学(北京)官网:https://www.cumtb.edu.cn/
中国矿业大学(北京)人工智能学院师资队伍:https://ai.cumtb.edu.cn/szdw/rgzn.htm
本科教学管理与服务平台(即教务系统,用于看课表、看考试时间、看成绩、看培养方案、选课等):https://jwxt.cumtb.edu.cn/
中国矿业大学(北京)图书馆电子资源(需连校园网访问,用于免费下载论文):
中国矿业大学(北京)学生事务管理系统(需连校园网访问,用于困难认定、奖学金申请等):
http://118.228.224.200:8081/student/personal/
中国矿业大学(北京)路矿云学堂(看网课的):https://cumtb.fanya.chaoxing.com/portal
中国矿业大学(北京)VPN服务(用于在校外连接校园网):https://vpn.cumtb.edu.cn
四、成绩
教务系统上可查询各科成绩(不会展示平时分和期末卷面分),但先需完成评教评学。
每学期各科成绩全部出来后导员会在微信群里发成绩排名的文件,包含排名、总学分、GPA(绩点)、加权平均分、算术平均分、不及格学分、不及格门数等信息,其中,GPA、加权平均分、算术平均分均是对所有已修的必修课程的成绩/绩点求平均得到。

每门课程的成绩以及绩点记载办法如下:

名词解释:
(1)学分:衡量某门必修课程在成绩计算中的重要程度,每门必修课程的学分都可以在 cumtb 助手或者教务系统上查到。
- ㅤ
(2)GPA:计算公式如下:
省流:硬课性价比高。性价比不高能叫硬课吗(恼
主要用途:申请国外学校。
(3)加权平均分:计算公式如下:
省流:同 GPA。
主要用途:确定成绩单上的排名,保研,奖学金。
策略:
硬课的作业要好好写,且作业要对答案(作业的正确率和平时分是挂钩的),水课统统 AI 生成。考前根据学分的高低来安排刷文印店的资料的复习计划,遇到错题或者没有答案的题可以跳过去不要太纠结(这样的题在文印店的资料中还不少),必要时自己看教材、教辅以及 b 站网课(推荐梨米特)或者自己找题刷。大学的期末考试是合格性考试而不是高考那样的选拔性考试,都是基于最基础的知识点出题,不会出特别绕的题。像这样按照自己的节奏学习一般都能取得不错的成绩,并且期末月之前能把上课和课后时间拿来安排自己的学习,尤其是水课。
五、四六级
过四级才能保研,过六级才能加保研分,保研可能还会看六级分(不怎么看四级分),有的学校还会根据六级分数决定你是否免修研究生英语,因此四六级还是很重要的。
四六级为赋分制,即最后的分数根据考生名次的百分位数给出。
咱们学校的四六级不允许刷分,因此想考高分的同学得准备充分了再报名。
策略:
四级尽早过,六级可等自己准备充分了再报名,但想要保研的话也要尽量在大三前通过六级。
如果像我一样知道自己后续没有专门花时间做英语题的动力的同学建议六级也尽早过。
不过英语还是很有用的,读论文就需要英语,只是后续专门学英语的机会很少。
四六级可以吃高中英语的老本,因此高中英语不错且所在省份高考英语考听力的同学可不必花过多时间准备四六级,尤其是四级。
解题技巧很重要,比如勾画选项关键词(实词、转折等)然后回原文复现。
四六级最难的应该就是听力了。听力可以靠精听提高语感,具体方法为:一句一句地听听力音频,边听边尽自己所能地写下并补全听到的内容,当自己实在不能把句子写得更全的时候再听下一个句子(推荐使用可可英语app来辅助)。待语感提升后可以开始做真题,还是要注重听前勾画选项关键词,听中注意听关键词的复现,一个简单粗暴的方法是哪个选项中被念到的单词多就选哪个。如果觉得做真题很难的话就练精听。
如果四六级好几种题型得分都不理想的话就是词汇量出了问题。建议多线作战,在零碎时间里利用不背单词等背单词app和尽量多的单词混眼熟(可以发挥好不背单词的组队功能),待时间充裕时通过做题来彻底记住单词,必要时可边读边背单词及其意思、词性与用法。
六、学科竞赛
这里主要介绍《中国矿业大学(北京)本科生学科竞赛名录 2024》上的学科竞赛。
A 类竞赛:
中国国际大学生创新大赛(大创)、“挑战杯”全国大学生课外学术科技作品竞赛(大挑)、“挑战杯”中国大学生创业计划大赛(小挑):最后成果以PPT的形式呈现,且比较依赖指导老师的能力和资源。
B、C 类竞赛:
中国机器人及人工智能大赛、全国大学生智能汽车竞赛、睿抗机器人开发者大赛(RAICOM)、中国机器人大赛暨 RoboCup 机器人世界杯中国赛、中国高校智能机器人创意大赛、华北五省机器人大赛(C 类):需要扎实的嵌入式开发技术,对动手能力的要求较高,也需要自行投入一定的金钱购买设备,零基础的话一般需自学相关知识一两年才能拿奖。可以通过科创社加入智能车队。
中国大学生计算机设计大赛、华北五省及港澳台计算机应用大赛(C类):自行设计并编(ctrl c) 写(ctrl v)应用程序,需提交创意设计文档、PPT、源代码等。
蓝桥杯全国软件和信息技术专业人才大赛、百度之星程序设计大赛:算法竞赛个人赛,零基础同学一般需花较长时间自学算法知识并刷算法题,含金量较低但出的题简单,拿奖容易,比如蓝桥杯做对一道题就能拿省三。
蓝桥杯拿奖了可以申领工信部人才岗位能力证书,但这东西 p 用没有就是骗钱的。
中国高校计算机大赛—团体程序设计天梯赛、ACM-ICPC 国际大学生程序设计竞赛:算法竞赛团体赛,零基础同学除需花更长的时间自学算法知识并刷算法题外还需通过 ACM 社加入校队并参加周末和寒暑假的校队训练,含金量极高但出的题很难,拿奖也很难,且校队的训练会很苦。
大一可以先试着准备来年四月份的蓝桥杯,并在准备蓝桥杯的时候逐步确认自己是否对算法竞赛感兴趣或者适合打算法竞赛,如果有意愿继续打下去的话就一直打直至打到天梯赛甚至 ICPC,如果没有意愿的话打完蓝桥杯就收手也挺好的。
学习算法知识、刷算法题对找工作也有用,因为 IT 行业面试时基本上都会考 LeetCode 上的算法题,虽然算法竞赛的难度远高于 LeetCode。
全国大学生数学建模竞赛、美国大学生数学建模竞赛(曾经是 22 年的竞赛名录上的B类竞赛,不知道为什么不在 24 年的竞赛名录上):三人组队,从若干题目中选一道题进行数学建模,最后以论文的形式提交。一般分工为建模手、编程手、论文手,但建模、编程、论文仍需合作进行,想参加数模比赛的话建模、编程、论文三方面的知识都需要涉猎。建模期间会很辛苦,需要短时间内速通大量知识,如 MATLAB、LaTeX、各种算法和模型等,甚至会连熬着通宵几天。
国赛在 9 月,比赛进行三天三夜,拿奖难度高,含金量高,报名费便宜,每队 300 元;美赛在寒假,比赛进行四天四夜,拿奖难度低,含金量低,报名费贵,每队 780 元左右。
全国大学生数学竞赛(C类)、全国部分地区大学生物理竞赛(C类)、全国大学生英语竞赛(曾经是 22 年的竞赛名录上的 C 类竞赛,不知道为什么不在 24 年的竞赛名录上):刷题,只想水个奖的话可以短期突击,想拿更高奖项的话也需要长时间的刷题积累。学校在 8-11 月会有数竞培训,但仍需要自己刷题。
七、选课
通识教育选修课总共需至少修够 4 学分,其中艺术鉴赏类和哲学思辨类各需至少修够1学分,修够了就可以不用再修了。选修课成绩不影响保研考研,但会影响出国。
大部分大类招生的专业都是在大二上依据排名先后选择专业方向。
人工智能专业在大二上选的是专业课程组,无排名要求,无脑人工智能课组就行。
导员通知选课时,在规定时间内上教务系统选课即可。
八、社会实践和志愿服务
以下内容摘录自 21-23 年间发布的官方文件,请读者注意此部分内容的时效性:
劳育实践包括社会实践、志愿公益服务、日常生活劳动、生产劳动及创造性劳动等,劳育实践总分应不低于60分,其中“社会实践”模块分数应不低于40分。总分按照以下标准计入劳育实践成绩单:总分<60分或“社会实践"模块分数<40分为不合格,总分>60分且“社会实践”模块分数>40分为合格,总分>80分为优秀。认定等级为“合格”及以上的获1学分,等级为“优秀”的颁发劳育实践荣誉证书。
学生参与1次暑期社会实践记20分,参与1次寒假社会实践记10分。获国家级奖项加25分,省部级奖项加20分,校级特等奖、一等奖加15分,二等奖加10分,三等奖加5分。同一实践项目取最高获奖级别,不累计加分。
学生参加志愿公益服务时长认定以“志愿北京”平台上记录的志愿服务时长为准,累计志愿服务时长>60小时,记20分;40小时≤志愿服务时长<60小时,记15分;20小时≤志愿服务时长<40小时,记10分;10小时≤志愿服务时长<20小时,记5分。
……
如何找志愿活动?加每个学院的实践部建的群,里面不定期会发布志愿活动的消息。
九、转专业
大学期间唯一一次转专业的机会在大二上 9 月份,以加权平均分和得奖情况录取,但电气不怎么看得奖。各专业都有面试环节,计算机和人工还有 C 语言上机。学院内转专业比跨学院转容易。
各专业的时局图十分混沌,一般而言受前一年影响较大。以 24 年为例。以前计算机、人工、电气都是转专业非常卷的专业,结果 24 年大家都知道卷了都不敢报,于是 60+ 个各专业前五名逐鹿机械,加权没 80 就悬了,甚至还有几个 90+ 的。连化工都招满了还考试择优 16 个,矿加也转进来 1 个。计算机只有了 40+ 人报,录取 15 人。可能越来越多的人要到人工的培养方案后对人工祛魅了,人工点击就送,招 9 个人只来了 8 个。智造就招了 4 个,也没招满,点击就送。至于电气,招的人分还是挺高的,但是报的人比往年少。
十、综测与奖学金
综测分分为五个部分——德育(R1)、智育(R2)、体育(R3)、美育(R4)、劳育(R5)。评综测分时,每个同学自行在学生事务管理系统上填写由班长负责审核。
德育分由班长给出。
智育分由加权平均分、论文、专利、竞赛得奖(是个比赛得了奖就能加分)、四六级等构成。
体育分由体测、校园跑、运动会、军训等构成。
美育分由文艺活动等构成。
劳育分由学生干部、无偿献血、宿舍评优、社会实践、志愿服务等构成。
奖学金在每年的 9 月份评选,主要评选校奖学金和国家奖学金,校奖学金在 1k-8k 不等,国家奖学金为 1 万。能否拿到校奖学金甚至国家奖学金以及拿到的校奖学金等级取决于上一学年的加权平均分与综测分的综合排名。我们这一届加权平均分与综测分均靠前的同学能同时拿校奖学金和国家奖学金,因此比其他拿奖学金的同学多拿了 1 万块,所以等第一学期的排名出来后,大家都可以根据自己的排名多努把力,争取评奖学金时冲到前二当万元户(勿以赢小而不麻,勿以麻小而不赢!)。
策略:
提高加权平均分,多参加学校组织或宣传的各项活动(如竞赛、志愿活动、社会实践、运动会、文艺活动等),并养成整理证明材料(如获奖证书)的习惯。不要挂科,否则无缘奖学金评选。
身体最重要,而且献血除了加综测分没有别的实际好处,因此身体不好的不要献血!
十一、保研
保研,又叫推免,大三暑假各个学校会通过夏令营考核筛选有意向且有资格保研的同学(会有面试,涉及英语口语,有的学校还会看六级成绩),大四9月中旬学校会根据保研分排名给出推免名单,25 届人工智能是 15 人保研(含 2 人递补),保研率约为 20%,最后在大四的 9.29 可以上全国高校保研信息查询系统查询最终的录取情况。
保研分主要由前三年的加权平均分和综合素质分构成,通过六级、竞赛获省一及以上奖项(竞赛需在学校的竞赛名录上,且与综测不同的是必须或省一及以上奖项才能加分,因此保研通过竞赛加分更有难度)、发表论文、服兵役、体育或艺术比赛获奖、参加国家重大志愿活动和国家级社会实践优秀团队可以加综合素质分。
申请条件:
- 修满前三年所有学分,通过英语四级,并且无课程不及格记录(通识教育选修课和辅修专业课程除外),学习成绩排名须在专业(或方向)前 40% 以内。
- 推荐研究生支教团免试研究生和“2+2”管理岗(学生辅导员、行政管理助理岗等)还须符合相关岗位推荐要求,其中研究生支教团免试研究生选拔办法由团委研究制定,“2+2”管理岗免试研究生选拔办法由人事处和学生工作处研究制定。
- 推免生名额中 7%(以内)的指标可用于推荐特殊学术专长免试研究生。推荐特殊学术专长免试研究生,学生除具备第 1-3 项条件外,还应以第一完成人获得一项国家级竞赛最高奖项,或以第一完成人获得发明专利(非第一完成人不予认定),优先考虑申请攻读学校双一流学科(群)相关专业硕士或博士学位的学生。
- 在校期间服兵役时,在部队荣立二等功及以上的退役人员,符合研究生报名条件的可免试(指初试)攻读硕士研究生。
详细内容参见 https://jwc.cumtb.edu.cn/info/1136/4151.htm
策略:
保研可以把准备考研的一年压力分摊到三年。想要保研的话,需要提高加权平均分,过六级,练英语口语,想通过竞赛或者论文加分的话则需要自学很多东西,不能指望学校教,发论文的话还需要自己主动联系老师或者自己找项目发邮件,并要记得问能不能进实验室。能进实验室的话好处多多,至少在北京能多一块自己能用来学习或休息的地还不用交钱,当然坏处就是可能要当黑奴干技术力低但是重复繁琐的活。
养成整理证明材料(如获奖证书)的习惯。
尽早了解保研规则、目标院校及导师。目标院校和导师的信息可以上网搜集或者找学长学姐和导师打听。
保研同学选导师在考研上岸同学的前面,因此能选有机会选到更好的导师。
十二、考研
考研有笔试和面试(会涉及英语口语)环节,笔试一般考数学、英语、政治、专业课四门课。
数学:分为数学 I、数学 II、数学 III,理工科专业是在数学I、数学 II 中选,经管类则是考数学 III。
数学I:高等数学 60%,线性代数 20%,概率论与数理统计 20%。
数学II:高等数学 80%,线性代数 20%。
数学III:微积分 60%,线性代数 20%,概率论与数理统计 20%。
政治:考试科目为马克思主义基本原理、毛泽东思想与中国特色社会主义概论、中国近现代史纲要、思想道德与法律、形势与政策。
专业课:一般不同学校不同专业的考试科目是不同的,计算机类专业则为全国统考,考试科目为计算机组成原理、操作系统、数据结构与算法、计算机网络,即 408。
存在考研上岸后选到的导师和项目组没有保研好的可能,因为保研的同学会在你之前选导师。
策略:
考研是按照考研笔试和面试成绩录取,与前三年的加权平均分或综合素质分、是否挂过科、四六级分数等基本无关,但面试的时候如果老师看到你的档案上有挂科记录可能会问你为什么挂科。前三年可以先好好学习考研科目,打好基础。考研在大四 10 月报名,12 月初试,通常在大三下和大四上备考,若觉得自己基础较差亦可大三上开始备考,但是人工智能专业大三上的课特别多,还都是专业课。通常通过报班或者自己刷题的方式备考。
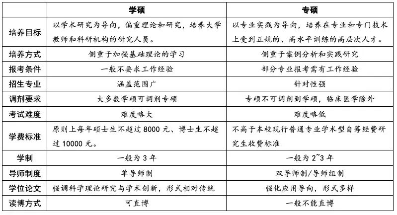
十三、学硕、专硕、直博

学硕比专硕便宜。
直博会比一般的硕士更容易申请,但很考验毅力,如果中途放弃的话连一般的硕士学位也拿不到。
十四、就业
企业面向应届生的招聘有秋招和春招,具体时间依不同企业而定,秋招一般在每年的 9-11 月,而春招一般在每年的3-4月。大致流程为到处投简历,简历被选中后开始一面二面三面直至拿到 offer。
策略:
以IT行业为例,找工作时会参考你在大学时的排名、绩点,但关系不大,找工作更看重学历、院校(你矿毕竟也是 211,在就业时还是挺吃香的,矿大人你要自信!)、专业基础知识的储备、LeetCode 算法题做得怎么样、实习和项目经验以及技术够不够硬等(可以多刷知乎、CSDN 和牛客来了解相关信息)。竞赛获奖是加分项,含金量为ICPC>数模>数竞、大创、大挑、小挑>>与IT无关的其他比赛。可以挂科,但是面试的时候别人如果看到你的档案上有挂科记录可能会问你当时为什么挂科。不过当前中国大学的培养方案很少考虑到就业对技术的要求,有时企业也会招暂时还没有技术的毕业生进去实习,但是还是会默认你会很多东西,比如 Git、GitHub 等,除此之外,不同岗位默认你会的技术也不一样。因此,想要本科毕业就从事IT行业的同学可以在大学期间自学上述技术并到处投简历,增加自己的实习和项目经验并通过边学边做巩固自己学到的技术。
遗憾的是,貌似目前人工智能的岗位对学历的要求都是硕士。
十五、出国
英语很重要,好好准备雅思托福。出国除看必修课绩点外还会看选修课成绩。入党后再想出国的话流程会更曲折,需要多办很多手续。校内寒暑假的出国项目听说有点骗钱,没听说有免费的交换生项目。
饶了我吧我就知道这么多了(bushi
十六、怎样利用好大学时光
省流:利用好大学的空闲时间,试着培养自己的兴趣爱好。
国内绝大部分大学的本科教学,不是濒临崩溃,而是早已崩溃。大学不是学校,他只有学校的表,没有学校的里。大学名为学校,实则是披着高等教育外皮的高级别事业单位;是兼职承担本科教育的研究所。这一点从本科生在学校里的地位,和各大高校排名算法就可以看出。事实证明,一所大学可以一个学生都没有。正因如此,没人会对每一个人的教学质量负责,我们就像廉价的零件一样被流水线生产出来——只有我们自己对自己负责。
正因除自己外没人再对我们负责,我们在大学里拥有了这辈子都很难再拥有的几乎可完全由自己支配的四年自由时光,但,代价呢?一切选择都要由我们自己做出,一切后果都要由我们自己承担。过去十八年里,我们的选择几乎都被父母和老师包办了,是父母和老师让我们读的大学,而非高中毕业后就去打工;也是他们让我们学的理科,因为文科生、艺术生和体育生的就业面都太窄(但实际上他们所说的理科就业面宽也仅仅是体现在他们为你选择的计算机或者人工智能专业罢了)——我们在这样的一次次包办中失去了锻炼自己做出选择、承担后果的机会。面对大学里骤然而至的自由,不知有多少同学选择了逃避,把自己的自由还给老师和学校,老师和学校没有给自己安排任务时就做不出自己的选择,只好百无聊赖地消磨时光。
过去十八年,我们被异化得何其严重:我们的生活中只有考大学这一个终极目标,还不是我们自己做出的,因此分数也不是自己真心追求的,而是父母和老师追求的,这导致了我们在生活中经常找不到成就感。人是需要成就感的动物,而成就感来源于自己产出一项真正完全属于自己的成果。逃避自由导致的漫无目的只会带来空虚和厌倦,把握好大学里难得的自由相当重要。我们可以多尝试尝试自己以前没做过的且能有产出的事,比如画画、建模、看书、社交、炒股、运动、谈恋爱、做视频、写文章、写程序、做网站、学二外、学乐器等,并在此期间找到自己真正的爱好,并以此为一个参考,综合自己的专业、家庭、大环境等来规划自己的职业生涯,而非大家都在考研那我也考研,这样你就算研读完了也不知道自己该做什么。如果真能找到这样的爱好的话,学习成绩真的是次要中的次要因素了。
不得不说的是,对于职业生涯规划而言,专业、家庭、大环境的权重总是远大于爱好。
我很推荐培养写博客这一流行于程序员间的爱好:启发他人的同时也是在整理和启发自己的思想。
产出的积累有时也会带来机遇,老番茄不就是在大学里视频做着做着就成为百大了吗?
十七、摒弃高中的学习思维
推荐阅读:《上海交通大学生存手册》
为什么知乎用户数学学得那么超前?Thoughts Memo:学校让人沾染上的 100+ 恶习高中与大学的学习是相当不同的,下面列举几条:
- 不要因为过去学校所教知识“一句顶万句,句句是真理”,安排的重复枯燥的学习任务,以及定期不定期的考试就讨厌学习。没有自发的兴趣就没有学习——要么学自己感兴趣的东西,要么对自己学的东西培养出兴趣。
- 上课+写作业+准备考试≠学习,成绩好≠会写代码。与其说成绩是在衡量学习效果,不如说是在衡量是否顺从以及是否有责任心。成绩好唯二的实质性作用就是拿到奖学金和获得更好的学习平台。
- 与高中不同,大学得自己主动找地方学习。图书馆、自习室、教室都可以拿来学习,别老呆在宿舍里就行。
- 不要用考纲限制自己的学习。中学都是把知识按照年级的高低,以考纲的形式一一列举, 用大量基于简单知识点生成的扭曲、变态的诡异题目来让你深信大纲内的知识已经够你喝一壶的了——这自然会形成极为强烈的『后续科目我还学不会』的错觉。实际上,往后学永远能给你带来更高的观点, 往后学的过程中思维成长的速度是越来越快的。
- 与高中听老师把全国通用的课纲从头讲到尾以应付最终全国统一的高考不同,大学的学习往往没有明显的先精通a再精通b式的线性递进关系,更多时候是通过边用边查—边查边学—边学边用的循环来学习,突然接触到了过深的内容以至于要回头补习前置知识的事也屡见不鲜。
- 不要眉毛胡子一把抓,学习要详略得当。因为高考过于重要,导致我们每个知识点都得扪清,生怕考到了自己不会的地方——但大学不是这样。硬课的作业好好写,水课统统AI生成,考前根据学分的高低来安排刷文印店的资料的复习计划。事务对我们都会有影响,其价值必须定量,而非定性地讨论。出去义务扫马路可以陶冶你的情操,还可以锻炼身体;做PPT可以锻炼你的排版能力。坐在家里背单词背一天你可以学会数百个新单词,提升英语水平。按照上述的“善意的逻辑”,这三者各有好处,仿佛难以取舍。但是我想在实际操作中,不会有人认为前两者对你的益处更大。
- 不要追求完美和效率最大化。人不是一个无时无刻不在求解最优化问题的AI模型,最求完美和效率最大化只会源源不断地带来内耗,与自己和解才能全心全意地趋近自己的目标。从辩证法的角度来讲,完美的事物也是不存在的。
- 不需要抓得太紧,想休息的时候就休息,想摸鱼的时候就摸鱼——这反而会带来更高的效率和更多的灵感。
- 要自信,不要自卑。高中强迫你做许多你不愿意做的事情,当你拒绝、不情不愿地做或没有达到他们对你的期望时,他们会给你贴上负面的标签——这严重影响了你的自尊心。自信的第一步就是撕下他人或社会给你贴的负面标签,找到被这些标签盖住的你的闪光点。
- 要社牛,不要社恐。社恐的根源,是中小学教育越来越不想、不敢带学生进行自组织的团体活动(全听大人指挥的运动会、团体操之类不算),持续内卷的应试教育和社会经济环境加强每个学生及成人“原子化”的程度,发达的网络通讯又让不与他人实体接触的工作与生活成为可能,乃至成为常态。
就学习而言,辅导员、导师、任课老师和学院老师等是你能利用到的重要的人际关系,但经常有同学因为社恐而未能好好利用这些人际关系——他们不像高中的老师一样会主动凑上了对你进行事无巨细细致入微甚至惹得你有些反感的关注,因此这些人际关系得靠你主动利用。其他的人际关系参见下文。
对于你不了解的学校事项,主动问辅导员比问同学、问班长更有用。让辅导员当比赛的指导老师没什么用,就是挂个名。
导师可以给你提供科研项目,甚至可以给你提供实验室,但需要主动跟导师约时间线下见面细说。可以打着“汇报学习情况、接受导师指导”甚至拜年的旗号联系他,这样导师回你微信的可能性更大。能进实验室的话好处多多,至少在北京能多一块自己能用来学习或休息的地还不用交钱,当然坏处就是可能要当黑奴干技术力低但是重复繁琐的活。保研时,导师可能还能提供研究生院校和导师的信息。
任课老师可以把过期的PPT再发一遍,解答你的不会的知识点和习题甚至给你提供习题,但这些都需要你主动联系,有时候甚至需要你主动在群里@他。
学院老师也可以给你提供科研项目,可自行在 https://ai.cumtb.edu.cn/szdw/rgzn.htm 上查看每个老师的研究方向,并通过邮箱联系。
十八、怎样入门人工智能或计算机技术
我知道你们中绝大多数人都是冲着人工智能是热门专业才来到这个专业的,对这个专业是什么学什么、这个专业到底适不适合自己、读四年出来前途究竟如何一无所知;但我也希望你们能在大学四年里早点确认自己能否在这个专业上培养出自己的兴趣。如果成功培养出了对人工智能的兴趣就进一步地去学习,如果发现自己学不下去也可以早早开始规划自己其他方向的职业生涯。
入门人工智能可以先从学习程序员的必备技能,如快捷键,CMD 指令,Git,GitHub,Linux,VS 或 VS Code,算法与数据结构等,以及人工智能的基础知识,如 Python,机器学习、深度学习的理论、框架开始。还要知道,程序是写会的,不是抄笔记抄会的,更不是做题做会的,动手实践对于掌握计算机技术至关重要。动手实践可真不简单,你学的可是计算机,遇到的可是全工科最五花八门且繁杂琐碎的问题。但幸运的是,网络上计科的学习资源也无疑是最丰富的,还有 AI 手把手地教你。
详情参见我写的 AI 自学指南
https://github.com/Discrete-Mathematics/ai-self-learning/记得点 star(bushi
既然动手实践对于掌握计算机技术至关重要,也可以先通过做一些好玩的东西,比如网站、游戏、数字人、QQ机器人(GitHub 上有许多这样的开源项目)等来培养对计算机的兴趣,不必把目光局限于人工智能。
上述内容全都不要指望在课堂上学到。
人工智能在大三课业压力会很大,尤其是大三上,因此想自学上述内容的话建议趁早。
十九、打破信息差,睁眼看世界
与高中不同,大学的学习往往找不到全国通用的教材,不同学校间的培养方案也存在差异,这导致大学的教材以及培养方案根本无法照顾到每个人的知识储备,我们除了得自行摸索外还得成为一名优秀的搜索引擎使用者和资料查阅者。“高中生只需要跟着老师走就行了,可是大学生要考虑得就多了,读什么教材,看什么博客,上什么网课,每一项都需要深思熟虑”。
随着科技的进步,AI 成为了我们每个人最耐心的老师和最贴心的助手,遇到问题也可以去问AI(尤其是运行程序遇到千奇百怪的问题时)。
学习之余,更不能把目光局限于学校甚至是宿舍。看书、跟别人聊天、刷抖音、刷b站、刷知乎、刷贴吧、刷小红书、刷微信公众号等可以了解其他同学与学校的学习情况、了解所学专业的知识与方向、了解社会等;看一些有深度的书和视频还能让我们对专业、社会和世界有更深入的认识、思考和把握。
二十、人际关系
人际关系是许多重要信息的来源,也是日趋原子化的社会上难得的援手,更是日常生活的调味剂,因此在大学克服社恐并学会处理和拓展人际关系很重要。以群聊的方式把人脉聚集起来就是一种很好的利用人际关系的方式。
不要把社交局限于寝室,甚至尽可能地少呆在寝室里——在宿舍呆四年一整个宿舍都会变成一样的人!和室友不起矛盾就行,不必深交,也不必上课吃饭都在一起;不要为了合群而合群,那样你在群里也不会开心;一个人呆着也挺正常的。初高中让我们有了吃喝拉撒睡学玩都在一起就是好朋友的错觉,但在大学是时候还原人际关系的真相了——真正的朋友是自己要自己花力气花工夫寻找的,不然大学四年你就只认识室友了!
认识同专业的同学:当班干部是很好的途径,但是有些职务会很辛苦,越辛苦的职务综测分越高。
认识其他专业的同学或学长学姐:加入社团和其他校级组织,推荐高等数学社以及我参与创建的智远 AI 社,也可以加矿大原神群、崩铁群、方舟群、战地群这种民间自创的游戏群,或者在校圈上发帖,这些都是很好的认识其他专业的同学或学长学姐的途径。人工智能在你矿其他学院的同学看来算是人上人专业了,因此想认识其他专业的同学是很容易的——时不时会有想转专业的同学在某个群里得知你是人工爷后加你了解你们专业的情况,好好珍惜。除此之外,参加经验分享会也是要到学长学姐联系方式的好途径。
认识其他学校的同学:最简单的方式当然是用互联网砸烂空间距离给我们套上的枷锁,把志同道合的人带到我们的面前,到处加好友、加 QQ 群、发帖、拍视频才是把这个移动互联网时代的社交媒体用到极致。作为一个学计算机的,GitHub 是我们最好的同♂性交友网站,参加一个开源项目说不定就能认识许多大佬。线下的话,多去学校外面走走,像逛漫展以及和其他学校的人一起打比赛算是比较容易建立人际关系的方式了。北京重量级人才多,因此在线下发展人脉是有可能给你人生带来天翻地覆变化的线。除此之外,认识同学的同学也是认识其他学校同学的好途径。
尽可能拓宽人际关系的同时也要有所选择,多结交志同道合的、对自己有帮助的人,面对无效社交敢于说不。
如果你考虑搞技术的话,结交的技术佬再多也替代不了你自己在技术上的提升;想从事管理的话一门心思搞人脉也行,但你需要有一定的威望、管理能力、资本甚至是背景让他们听你的。
小组作业是大学人际关系会面临的小而多的考验,在收到小组作业时可以试着当一当组长。小组作业就是摆烂大赛,专制是效率最高的手段,你发扬民主,你只会得到无数个“都行”之流的敷衍答案。你专制了,大家反而更愿意接受你安排的任务。在 IT 行业也是这样,会技术的往往不知道怎么管理一个项目,因此又会技术又会管理的人才很吃香。当然也要做好心理准备,可能会遇到所有人除你以外都不干活的情况,因此选择和哪些人组队至关重要。如果是水课的小组作业的话就无所谓了,让AI全权包办就行。
由于天南海北的人都喜欢往北京跑,大学同学间的阶级差异可能是相当大的,城乡差异和省际差异对之也有影响。农村和小镇的大学生多是两耳不闻窗外事的应试学生,除做题、打游戏、刷视频外没有其他的太多经历,学历是家中最高的,上大学得不到任何人指导,四年直接被这座迷宫绕晕了,甚至生活习惯也比较差。而城市的大学生该玩也玩,好多还会点技艺,课余生活丰富多彩,人脉情商都提前有积累,也考了跟你相同的分,来到同样的大学,家里还早早给他做好了大学和职业的规划。学校就是把不同的阶级的人凑在一起,毕业后各自回到自己所属的阶级。对于那些家里条件较差的同学,我们在学校里应尽可能地关心他们、帮助他们,而不是因为他们的眼界或者素质就盲目觉得自己高他们一等——家里条件差只是限制了他们的眼界和素质乃至未来一辈子的前途,很多人的天赋只是被掩盖了。
不要让原生家庭限制了你的成长,00 后可以通过大量阅读与搜集信息来自己给自己当父母。
二十一、卫生与健康
注意卫生,宿舍这种公共场所的卫生是自己与他人身心健康的第一道防线。北京虽然是北方但也需要适度的开窗通风。勤洗澡洗头洗脚、换洗衣服、扫寝室、倒垃圾,上完卫生间记得冲水,不要用洗衣机洗内衣内裤袜子鞋子,不要做太逆天以至于我都不好写出来的事。
北京应该是国内除东北外蚊虫苍蝇蟑螂最少的地方了,南方的同学将因此感到舒适,东北的同学请做好蚊虫防护,虽然你矿原则上不允许挂床帘蚊帐。
身体健康很重要,当脆皮大学生影响大学体验的同时也影响学习。体育课好好上,校园跑好好跑,此外也可自己安排一些体育活动。
心理健康也很重要,有事不要老憋着,和家人、朋友、辅导员倾诉都行。
作息很重要,良好的作息是保障心理健康与学习效率的必要条件。尽量不要熬夜,不要昼夜颠倒,就算熬夜了也要保障充足的睡眠。建议上床就睡觉,不要长时间摸黑玩手机。要按时吃饭,饮食健康。
不要抽烟喝酒。
二十二、认识北京
北京夏天热,雨水少。跟南方相比,北京冬天干冷,风大,但没有东北那么冷,风那么大。会下雪但是下得比东北少,也比东北晚(23 年的初雪在 12 月)。北京大概在 11 月到 3 月供暖。北京静电有点多。
北京有六个区:东城、西城、海淀、朝阳、丰台和石景山。其他的地方,六环内是房价高且限行的河北,六环外加上燕郊是房价高的河北。
北京这破地方首先大,其次很大,最后特别大,步行半小时能到的话就可以称之为近。北京的城市结构又则主打一个“散”。它的二环内空间被各大机关填满,导致着很多重要区域成环型分散在了北京周围。北京的高新科技办公区在西北五环,最好的商业在了东三环,最好的教育放在西北的海淀,好的 CBD 在了东边的朝阳——环绕着北京,在上百公里的尺度上,北京遍布着不同的办公中心/商业中心/教育中心/交通中心,这就导致人们在不同的中心之间往来的尺度被大大拉长。因为北京恐怖的空间尺度,北京最重要的交通方式是地铁,下了地铁后剩下的距离全靠共享单车填补。如果说北京是一片汪洋,那各个地铁站就是一个个岛,地铁就是桥,桥上是永无止境的黑暗(是的,在北京坐两三个小时的地铁都是家常便饭)。没有了地铁,北京人是游不到彼岸的。北京地铁需要考虑的第二个问题是能不能挤上去,想成功挤上地铁需要一定的策略。你需要做如下准备:找张北京市地图,把居民区标出来,基本上标北边的就行。大概有这些:昌平、沙河、回龙观以及天通苑这些地方。早上离开这些地方的你得挤,晚上到达的你也得挤。还有就是 10 号线,这条地铁能不能坐上随缘。以昌平线为例,早上进城(往南)方向人特别多,晚上往北方向你基本上没座。对这些有了了解之后,你坐地铁可以更加有策略,比如你晚上想从学院桥站坐到沙河高教园站,你会发现昌平线绝对找不到座位,这时你就可以先坐到西土城再往回坐,从而找到座位。
北京的景点、公园和高校非常多,但现代化的大商场和娱乐场所不好找。
景点一般都需要先在微信小程序上预约,热门景点节假日很难约上。对北京祛魅,这些著名的历史遗迹大部分时候都跟你没什么关系。在此处赋上笔者 23 年 12 月在矿大读大一时写的一首打油诗:
有了自己的电脑,难寻回小时欢乐。
书架上摆满了书,心中的宁静不得。
学会了微分方程,没物理题给我解。
来北京梦想成真,不过是帝都过客。
学院路的学校刷身份证就能进,北师沙河校区在企业微信上预约,沙河的其他学校需通过校内同学预约。清北在微信小程序上预约,也可通过校内同学预约,但节假日很难约上。在这些学校里面可以干啥?首先很多学校景色优美(仅限于老校区),比如北大有著名的未名湖,其次可以逛校内的各种博物馆,除此之外还可以吃各个学校的食堂,价格比外面低廉多了。
走出学校后,你就来到了美食荒漠。在这里,传统美食只有两个,一个 M 开头,一个 K 开头。
北京的底商极度贫瘠,没了景点、公园和高校,北京就几乎只剩下大单位/大写字楼/大小区。街道两边几乎都是与行人无关的不可进入区域,沿街的门面很少,这就导致在北京的街上步行是一件相当枯燥的事情,因为你就像游戏中的人物一样,两边都是空气墙,只能按照规定路线前进。除了步行道两边完全封闭的空间外,北京还拥有着中国最宽的马路,以及规模恐怖的车流。城市街道上的噪音极大,而由于车道太宽,城市绿化也显得微不足道。
二十三、恋爱
以下内容出自“【毕导】大学如何不虚度?清华辅导员的50条真诚建议”
【毕导】大学如何不虚度?清华辅导员的50条真诚建议_哔哩哔哩_bilibili33. 很多人纠结啊要不要为了谈恋爱而谈恋爱——你倒是先谈一个再说呀。
34. 不要整天在朋友圈同步直播你的情感状态,发在 QQ 空间上就行了,适可而止。
35. 不要在教室里搂搂抱抱,会挡住别人向老师求知的视线。
36. 和同班人谈恋爱呢,分手了容易尴尬;和外系的谈恋爱呢,跟异地恋也没啥区别——看你咋选了。
37. 注意安全!注意安全!注意安全!
最后引用几句话吧:
「世界是你们的,也是我们的,但是归根结底是你们的。你们青年人朝气蓬勃,正在兴旺时期,好像早晨八九点钟的太阳。希望寄托在你们身上。」
「从来就没有什么救世主,也不靠神仙皇帝。要创造人类的幸福,全靠我们自己!」
没了。
enjoy your time!