⠀⠀⠀摘要:为了设计课程安排,以及方便基于算法做出决策,Math Academy 构建了一张知识图谱,涵盖了数千个主题,覆盖了四年级到大学本科的数学知识。通过这张图谱,Math Academy 能让每个学生都达到各自的「知识边界」,填补基础知识的不足,通过精熟学习来拓展学生的知识储备,在必要时则提供间隔复习和补救性复习,并利用知识间的「包含」关系来大幅提升学习速度。
理解知识图谱
| 关联主题和前置知识
要理解 Math Academy 如何运用特定的认知学习策略,我们有必要先对知识图谱有一个整体认识,这种知识组织方式使得基于算法的决策成为可能。
读者可能不熟悉「图」这个词在这里的含义。通常,「图」指的是展示两个变量之间关系的图表,比如柱状图或折线图。但在我们的语境下,「图」是指由多个对象及其之间的连接箭头构成的图形。这个术语在数学的图论中很常见。
我们的知识图谱包含数千个相互关联的主题。主题之间的每个连接都表示它们之间的某种关系,比如一个主题是另一个主题的前置知识。(关系的种类有很多,但目前我们先关注前置知识这种关系。)
比如下面是一个简单的知识图谱示例,其底部是「使用数学模型将分数和整数相加」这个主题,该主题是上面三个主题的前置知识。当学生掌握了底部的这个主题后,就可以学习它所指向的任何主题。换句话说,箭头指向代表着学生可以遵循的「学习路径」。

然而,如果有多个箭头指向某个上层主题,就意味着学生在学习该主题前需要掌握多个前置知识。
以「将分母不同的分数相加」这个主题为例,它被放到当前图谱的顶部。指向它的两个箭头表明,在学习这个主题前需要掌握两个前置知识:
- 使用数学模型将分母不同的分数相加
- 将分母和整数相加

| 放眼全局
从更大的范围来看,我们发现知识图谱能够编码大量复杂的信息,这些信息用其他方式往往难以描述和理解。

从更宏观的角度看,下面是一门课程的完整知识图谱,包含大概 300 个主题。

放眼知识图谱全局,Math Academy 的整个体系包含数千个主题,从小学四年级到大学级别的数学。这些主题都在知识图谱中互相连接。在这个视角下,一堂课只是我们知识图谱的一角。(在下面的图谱可视化中,不同颜色表示不同课程。)

上面的知识图谱包含下列课程:四年级数学,五年级数学,代数预备,代数 I,集合,代数 II,微积分预备,微积分 I,微积分 II,线性代数,多元微积分,*微分方程,*概率统计,*离散数学,*抽象代数(截至 2023 年 10 月,以上列表涵盖了我们系统中的大部分内容——未列出的课程和列表中课程有较多重合,星号表示课程还在开发中。)
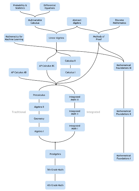
| 课程图谱
在学校和大学网站上,经常能看到课程以课程图谱的形式呈现。这些图可以被视作一种经过高度压缩的知识图谱,图中每个实体都代表了数百个主题。Math Academy 的课程图谱如下所示:

然而,需要注意的是,每门课程实际上只是知识图谱中的一组主题。知识图谱才是最根本的知识源头;而课程图谱只是对知识图谱的高级结构进行总结和呈现,使人们能够更好地理解。
使用知识图谱
| 层层递进的精熟学习
有了知识图谱,我们就能实现精熟学习。在这种学习模式中,学生必须先熟练掌握前置知识,才能学习更高级的主题。

每个主题都包含一个课程,课程又被细分为一系列关键知识,即知识点。每个知识点都包含一个详细示例,并配有与示例相似的习题。
这些知识点环环相扣,为学生构建了循序渐进的认知脚手架:第一个知识点是课程中最基础的概念或技能,后续知识点则逐步引入更高级的知识。

为了证明自己已经掌握这个主题,学生必须答对足够多的习题,覆盖课程中的各个知识点。完成之后,更高级的主题就对学生开放学习了。

| 额外链接
> 关键前置知识助力精准补习
每个知识点都与一个或多个关键前置知识相连,它们是该知识点最直接地运用到的前置知识。在一次课程里,如果学生在同一个知识点上做错两次,我们便会自动提供复习回顾,以巩固这个知识点的关键前置知识。这样学生就能加强他们最需要额外练习的地方,做好准备,以便下一次能成功通过。
举个例子,假设学生在重新学习「以有理数为底的指数」这门课程时,
- 成功通关了第一部分:使用指数表达乘积,比如将 4x4x4 写成 4³
- 但是在第二部分遇到了困难:计算指数表达式,比如计算 (-4)³ = (-4)x(-4)x(-4)
这说明学生理解了指数这个概念,但是他们不太会用乘法计算指数的结果。
尽管乘法在该知识点的前置知识序列中相隔较远,我们仍将「计算指数表达式」这一部分与「负数相乘」这个关键前置知识建立了联系,从而能够自动触发一次针对「负数相乘」的专项复习。

> 包含关系助力超高速学习
我们的知识图谱也记录了主题之间的包含关系。高级数学问题会潜在地训练或「包含」很多较为基础的技能。Math Academy 运用精密的算法来利用这些包含关系,使学生既能将大部分的时间投入新知识的学习,同时又能持续巩固已掌握的内容。如此就能极大地提升学习速度。
这种方式是如何运作的呢?核心理念在于:当学生需要复习先前学过的内容时,我们会提供一套最精简的学习任务,确保涵盖所有需要复习的内容。这样学生就能以最高效的方式完成所需的复习。
比如说,看下面这道乘法题,我们将两位数 39 乘以一位数 6:

为了完成上面的乘法,我们必须做一位数的乘法,并将一个一位数加到一个两位数上:
- 首先,我们计算 6x9=54。5 进位,4 写到底下。
- 然后,我们计算 6x3=18 和 18+5=23。我们把 23 写到底下。
换句话说,「计算两位数乘以一位数」这个知识点,包含了两个技能:「一位数乘法」,以及「一位数和两位数相加」。
我们可以用下图所示的包含关系图来可视化这一过程。包含关系图和前置知识图类似,只是图中的箭头表示一个较简单的主题被更高级的主题所包含。(被包含的主题往往是前置知识,但前置知识不一定都被包含。)

现在,假设学生需要复习上面三个主题。根据以下包含关系,他们其实只需要复习「将两位数乘以一位数」。学生在完成这项复习时,其实也隐含地复习了该知识点所包含的主题,因为学生也会在复习过程中练习到这些技能。

| 诊断性测试
学生加入 Math Academy 的时候,他们会完成一次适应性诊断测试,利用知识图谱快速辨别他们的知识边界。知识边界是学生已知和未知知识之间的分界线,也指明了他们需要学习的主题。基于诊断结果,系统为学生提供的每一节新课都精准对应其知识边界上的内容。
我们的诊断性测试不仅考察学生对当前课程内容的掌握程度,还会评估他们对较低年级基础知识的掌握情况(即课程的前置知识)。一个常见的现象是,新来的学生对一门课很感兴趣,但是缺乏一些基础知识——而我们的知识图谱能让我们识别并补充学生遗漏的基础知识,同时让他们开始学习那些不依赖这些基础知识的课程内容。

上一章:
Thoughts Memo:第三章 核心科学:大脑的工作机制下一章:
Thoughts Memo:第五章 问责与激励Thoughts Memo 汉化组译制
感谢主要译者 Shom,校对 Jarrett Ye、Ravioli-T
原文:The Math Academy Way: Using the Power of Science to Supercharge Student Learning