我高中的时候经常有人来问我数学题,我每次都很细心地讲解了我的解题思路,但是几乎没有人能理解为什么我突然就想到某一步(
少数理解我思路的情况,都发生在数学老师请我上去讲压轴题后,几个数学水平和我相当的同学在课下和我探讨的时候。
这几名同学里,最后也只有一位和我一起考入哈工深计算机专业,他高考数学成绩是 148,我是 141,不过我平时也考不过他就是了。给他讲题属于他向下兼容我了哈哈。
回归正题,我觉得“给同学讲题就是培养自己的竞争对手”这种观点实在有点太高看自己了。教学可不是什么简单的事情,特别是数学。
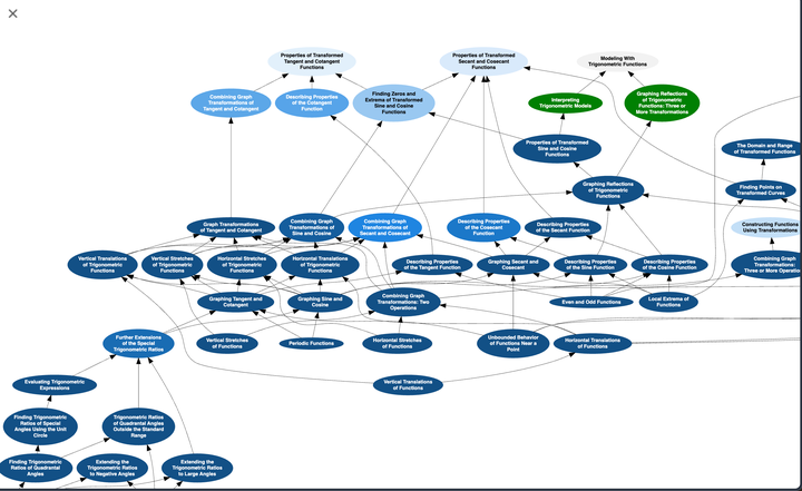
数学是一个对前置知识依赖过分严重的学科。比如,如果你要理解正弦和余弦的组合图像变换,那你得先掌握:
- 三角函数的垂直平移
- 三角函数的垂直拉伸
- 三角函数的水平拉伸
- 三角函数的水平平移
- 绘制正弦和余弦
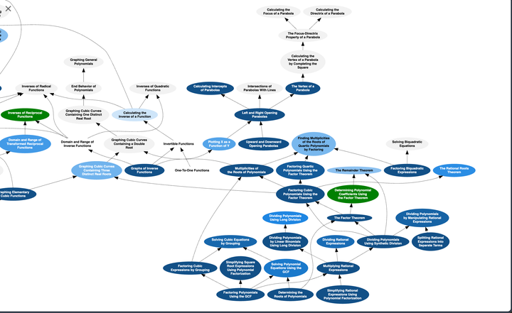
而如果你要掌握通过结合对数定律解对数方程,那前置知识的路径是这样的:
通过结合对数定律解对数方程<-利用对数定律解对数方程<-解包含自然对数的对数方程<-解对数方程<-化简对数表达式<-常用对数与自然对数<-计算对数的值<-从对数形式转换为指数形式<-从指数形式转换为对数形式……
这还只是两个小小的知识点。像这样的知识点,高中数学里面有成百上千个。有了相应的前置知识,做题很多时候就是「显然……」、「易得……」、「识破……」咳咳咳。但是没有相应的前置知识,就会觉得这一步也好,哪一步也罢,仿佛都是从天上掉下来的,不懂为什么捏。
所以,想要把一个学生的数学培养好,不可能不深入他的前置知识掌握情况。而想要通过讲几道题就了解一个学生的前置知识掌握情况,在信息论上是不成立的!
倘若我对数学知识的结构一无所知,就暴力枚举前置知识来提问,我可能要提成百上千个问题,才能了解一个高中生的数学知识背景。但就算根据前置知识依赖图和一些相关性推断,也只能把诊断问题的数量压缩到一百个以内,并且依然有小概率误判。
所以,真不用担心“给同学讲题就是培养自己的竞争对手”这种观点。如果你真有如此神力,也没必要担心这个问题了,毕业后直接去做教培,年入百万不是梦。
附录:Algebra II 的前置知识图(局部)


