问题描述
听说过这样一种说法:美国初中生学的数学是咱们国家小学生学的水平,美国高中生学的数学是咱们国家初中的水平。(不知道对不对)那么,为什么很多需要数学的东西(比如计算机图形学领域)都是人家做出来的而不是咱们 ?
算法对数学的要求够大了吧?
PPS:一个类似的回答,有启发意义:美国高中教育那么粗浅,大学教育那么尖端,中间的 Gap 怎么搞定?
知乎惯例,先问是不是,再问为什么。美国初高中生学数学究竟学什么?真的比中国学生学得简单吗?想搞明白这个问题,首先得了解一下共同核心标准(Common Core),定义了美国学生从幼儿园到高中(K-12)在语文和数学上的学习标准。这东西有点类似国内的新课标,但没有规定要用什么教材、要怎么教,只划定了要学什么。
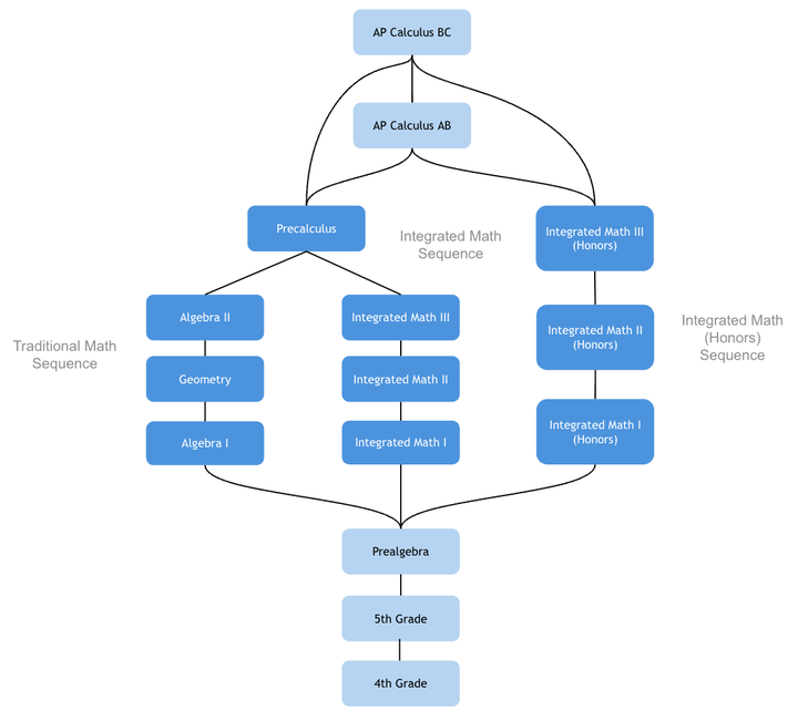
我对美国数学教育的了解并不多,仅限于 Math Academy 的课程安排。他们的安排是这样的:六年级学生从预代数开始,在八年级前完成全部高中数学内容(代数 I、几何、代数 II、预微积分),然后在八年级学习 AP 微积分 BC 并参加 AP 考试,高中阶段则学习完整的本科数学课程[1]。
这是他们四到八年级(美国是初中两年高中四年,从九年级开始上高中)的课程路线图:

他们得到了 Accrediting Commission for Schools 和 Western Association of Schools and Colleges 的认证,所以这个课程是符合共同核心标准的,我简单翻译一下这些课程的要求。
AP 微积分 BC
来源:AP Calculus BC
成功完成本课程后,学生将具备以下能力:
- 掌握极限的概念,包括根据图像估计极限、极限的运算法则、函数极限、运用代数技巧求解极限,以及涉及三角函数的特殊极限。
- 理解连续性,包括函数在某一点连续的定义、间断点的分类、可去间断点的处理,以及介值定理。
- 学习微分基础,包括瞬时变化率、利用定义计算导数、求导法则、指数函数、对数函数、三角函数和反三角函数的求导、求解切线与法线方程、链式法则、隐函数求导,以及反函数的求导。
- 探究微分的实际应用,包括在具体情境中解释导数的含义、估算导数值、相关变化率问题,以及洛必达法则。
- 理解如何运用微分来近似函数值并解决最优化问题。
- 进行曲线分析,包括中值定理、极值定理、运用一阶与二阶导数判别法分析临界点、函数的凹凸区间、拐点,以及根据导数信息绘制函数图像。
- 深入理解积分,包括不定积分、运用黎曼和近似计算面积、定积分,以及运用微积分第一基本定理计算曲线下面积及其他应用。
- 将积分理解为累加函数,并掌握其与微积分第二基本定理的关系、涉及累加函数的最优化问题,以及对密度函数的理解与应用。
- 熟练掌握高级积分技巧,如换元积分法、分部积分法、三角换元法、部分分式分解法,以及反常积分。
- 掌握微分方程基础,包括可分离一阶常微分方程的建模与求解、常微分方程的定性分析、指数增长与衰退模型、逻辑斯蒂增长模型、斜率场,以及运用欧拉方法求解数值解。
- 探索积分的应用,如求解函数平均值、曲线围成的面积、平面光滑曲线的弧长、已知横截面的立体的体积,以及旋转体的体积。
- 掌握参数方程的微分与积分,求解参数曲线的切线与法线方程、计算弧长,并理解参数方程与向量值函数之间的联系。
- 理解极坐标下的微积分,涵盖求导、切线与法线、求解极坐标区域的面积,以及计算极坐标曲线的弧长。
- 研究质点运动学,包括直线运动和平面运动中的位移、速度和加速度,并运用积分联系三者关系。
- 牢固掌握数列与级数,包括数列的极限、单调数列、无穷级数的收敛与发散、几何级数,以及各类敛散性判别法。
- 探究幂级数与泰勒多项式,包括收敛半径与收敛区间、麦克劳林级数与泰勒级数、利用已知幂级数展开函数、幂级数的求导,以及运用泰勒级数近似计算积分。
- 熟练运用图形计算器进行表达式求值、求解方程的根、交点、极值、导数、定积分、反常积分,以及探究函数与曲线的性质。
- 将微积分概念应用于解决物理、工程、经济等领域的实际问题。
预微积分
来源:Precalculus
成功完成本课程后,学生将具备以下能力:
- 探究有限等差数列与等比数列,并运用其为金融等现实世界问题建立数学模型。
- 应用二项式定理,并阐明其与帕斯卡三角(杨辉三角)的内在联系。
- 掌握有理表达式的化简与运算,并能求解有理方程。
- 系统性分析有理函数的性质,包括其端点行为、根、垂直渐近线和可去间断点;能运用极限的概念描述函数的行为,并理解有理函数的封闭性。
- 求解各类不等式,包括二次不等式、高次多项式不等式、含绝对值的不等式、二元不等式及分式不等式。
- 将圆锥曲线的知识体系扩展至椭圆和双曲线,包括推导其标准方程,并熟练运用焦点、准线、离心率等核心性质。
- 掌握各类三角恒等式,包括勾股恒等式、余函数恒等式、和差角公式及倍角公式。
- 求解各类三角方程,包括掌握其通解、处理涉及函数变换的复杂情形,以及求解二次形式的三角方程。
- 为参数方程的学习奠定坚实基础,包括绘制参数曲线、求解交点,以及掌握常见圆锥曲线的参数方程表示法。
- 深入理解极坐标系与极坐标方程,掌握直角坐标与极坐标的互化方法,并能绘制与分析常见极坐标曲线。
- 全面掌握复数理论,包括理解复数运算的几何意义、复数的三角形式与指数形式、棣莫弗定理、欧拉公式、复数方根、代数基本定理以及多项式恒等式的推广应用。
- 熟练进行向量运算,包括向量加法、标量乘法、点积及叉积。
- 掌握矩阵的基础知识,包括矩阵的加、减、乘、数乘运算以及行列式的计算,并能应用矩阵解决线性方程组问题、执行平面内的线性变换。
- 扎实掌握概率论与组合数学,包括排列与组合、复合事件、条件概率、离散型随机变量(含二项分布和几何分布)以及正态分布。
- 初步涉猎大学水平的统计学,包括学习方差、协方差、线性相关以及线性和非线性回归等核心概念。
代数 II
来源:Algebra II
成功完成本课程后,学生将具备以下能力:
- 理解实数体系的层级与性质,包括对自然数、整数、有理数及无理数的分类。
- 掌握循环小数与分数的互化方法,并阐述有理数与无理数运算的封闭性等一般性质。
- 掌握复数的基本概念及其四则运算。
- 求解含虚数解与复数解的一元二次方程,并理解虚数单位i的周期性。
- 求解单项式与多项式的最大公因式及最小公倍式。
- 运用多种技巧对多项式进行因式分解,包括提公因式法、平方差、立方和/差公式、分组分解法以及对特定高次多项式的因式分解。
- 掌握多项式的长除法、综合除法,以及有理表达式的运算。
- 应用因式定理、余数定理及有理根定理求解多项式方程。
- 绘制多项式函数图像,并分析其端点行为、根等关键特征。
- 辨别一一映射函数与可逆函数,掌握通过限制定义域或值域构造可逆函数的方法,并理解原函数与其反函数的定义域和值域关系。
- 分析函数的局部极值、周期性、奇偶性及无界性。
- 计算函数在指定区间上的平均变化率。
- 掌握函数图像变换,包括平移、伸缩、反射及其组合变换,并能处理含绝对值的图像变换。
- 确定变换后函数的定义域和值域,并能在变换后的图像上定位关键点。
- 掌握指数式与对数式的互化,能计算对数值,并运用对数运算法则化简表达式。
- 求解各类指数方程与对数方程,包括处理不同底数的情形。
- 绘制指数函数与对数函数的图像,并理解其图像的关键性质。
- 运用指数函数为现实世界情景建模,包括处理复利与连续复利等金融问题。
- 掌握有理表达式(分式)的四则运算与化简。
- 绘制并分析倒数函数与一般有理函数,包括确定其渐近线、根、截距和端点行为。
- 掌握倒数函数的组合变换,并分析其定义域、值域和反函数。
- 掌握根式的化简与运算,求解根式方程,并能检验并舍弃增根。
- 绘制并分析根式函数,包括确定其定义域、值域、截距等图像关键特征。
- 掌握圆的标准方程与一般方程,并能运用配方法由方程求出圆心和半径。
- 求解圆、抛物线与直线的交点问题,并计算其截距。
- 理解并应用抛物线的焦点-准线定义。
- 掌握三角学基础,包括三角函数的定义、弧度制以及单位圆的应用。
- 掌握三角函数的图像绘制与性质分析,包括应用图像变换并描述变换后的性质,并能运用三角函数模型解决现实世界问题。
- 推导并应用正弦定理与余弦定理,解决现实情境中的解三角形问题。
几何
来源:Geometry
成功完成本课程后,学生将具备以下能力:
全等、相似与证明
- 证明对顶角定理。
- 证明有关平行线的内错角、同旁内角、外角等定理及其逆定理。
- 证明邻补角垂直定理、垂直平分线定理及其逆定理。
- 将平移、轴对称、位似、拉伸及复合变换应用于二维图形。
- 运用函数表示坐标平面中的几何变换,并用其求出图形的像。
- 理解并应用 ASA(角边角)、AAS(角角边)、SAS(边角边)、SSS(边边边)和 HL(斜边直角边)三角形全等判定准则。
- 阐释如何运用刚体运动(等距变换)证明两个图形全等。
- 理解并应用全等关系所具有的自反性、对称性和传递性。
- 证明两个三角形全等,并应用「全等三角形的对应部分相等」(CPCTC)的性质。
- 理解多边形的相似性,包括处理面积比的计算,并阐释如何运用相似变换证明两个多边形相似。
- 理解并应用 AA(角角)、SSS(边边边)和 SAS(边角边)三角形相似判定准则。
- 证明两个三角形相似,并应用「相似三角形的对应部分成比例」(CPSTP)及「相似三角形的对应角相等」的性质。
- 理解并应用三角形中位线定理和三角形比例定理。
- 证明三角形中位线定理。
圆与弧度制
- 圆的基础知识:半径、直径、弦、圆内与圆外、周长、弧、扇形和弓形。
- 计算圆与扇形的周长和面积,并解决相关问题。
- 解决有关圆周角的问题,包括应用圆周角定理、泰勒斯定理,以及圆内接四边形的相关问题。
- 解决有关圆的切线问题(含两切线、两割线、一割线与一切线等情况),并应用弦切角定理。
- 证明所有圆都相似。
- 理解弧度,进行弧度与角度的换算,并运用弧度计算弧长和扇形面积。
坐标几何
- 处理坐标平面中的平行线与垂直线。
- 距离公式及其推导,并运用该公式求解点到直线的距离。
- 分割有向线段,解决相关问题,并应用中点公式。
- 计算坐标平面内多边形的周长与面积。
- 求解坐标平面内圆的方程。
- 通过配方法确定圆的圆心与半径。
- 计算圆的截距,并求解圆与直线的交点。
- 求解圆的切线方程。
- 运用直径和弦的垂直平分线性质解决坐标平面中的问题。
- 在坐标平面中应用泰勒斯定理。
三角形、四边形与三角学
- 理解、应用并证明三角形外角定理。
- 理解并应用勾股定理及其逆定理。
- 掌握 45-45-90 度和 30-60-90 度特殊直角三角形。
- 计算 45-45-90 度、30-60-90 度特殊直角三角形和等边三角形的面积。
- 证明三角形内角和等于 180 度。
- 证明等腰三角形定理及其逆定理,以及其他相关结论。
- 理解三角形的中线和重心,应用重心比定理,并求解三角形的重心坐标。
- 证明重心定理和重心比定理,并推导三角形的重心坐标公式。
- 证明平行四边形的性质,以及有关平行四边形和矩形关系的定理。
- 运用三角比计算直角三角形的边长和角度。
- 掌握倒数三角比。
- 识记特殊角的三角比及其推导过程。
- 理解相似直角三角形中三角比的关系。
- 运用三角学知识计算直角三角形的面积。
- 理解直角三角形中的余角,以及三角函数与其互余函数的关系。
- 运用三角学为现实世界及数学问题建模求解,包括涉及多个直角三角形的案例。
立体几何
- 识别三维图形,并正确应用与立体几何相关的术语。
- 利用几何体的展开图计算表面积。
- 应用三维空间中的距离公式。
- 应用多面体的欧拉公式,并理解五种柏拉图立体的意义。
- 处理相似立体的表面积和体积关系。
- 计算各类三维图形的表面积和体积,包括正方体、长方体、棱锥、圆柱、圆锥、球体及正棱台。
- 计算旋转体的体积。
概率与组合学
- 掌握概率论基本概念,包括样本空间、对立事件、复合事件和维恩图。
- 计算涉及事件并集与交集的概率,并运用这些思想解决现实世界的问题。
- 应用加法法则并理解互斥事件。
- 掌握条件概率,包括乘法法则及其推导、全概率公式、独立事件和树状图。
- 应用加法原理和乘法原理。
- 确定元素的排列方式,并计算排列与组合。
- 运用组合学方法计算概率。
代数 I
来源:Algebra I
成功完成本课程后,学生将具备以下能力:
- 掌握线性方程(一元一次方程),包括含有一个或多个待定系数的方程,并能将其应用于解决涉及连续整数、行程、工程及混合物等类型的实际问题。
- 熟练求解线性不等式。学生将学习使用区间表示法描述解集,求区间的并集与交集,解不等式组,绘制不等式解集的图像,并运用不等式对实际情景进行建模。
- 熟练掌握二元一次方程,包括其点斜式和标准式,并能熟练判定直线的性质。学生还将能够描述坐标平面中平行线与垂直线的位置关系。
- 精通运用代入消元法和加减消元法求解二元一次方程组,包括处理系数为分数和小数,以及无解和有无穷多解的情况。学生将能把方程组的解与两直线交点联系起来,并运用所学进行情景建模。此外,学生将初步接触非线性方程组。
- 求解简单的平方根、立方根和高次根方程,并能识别无实数解的情况。
- 加深对单位及其应用的理解,包括运用代数方法进行单位换算,以及处理正、反比例关系问题。
- 探究根式和分式,并培养处理和求解相关方程的能力。
- 开启函数的学习之旅。学生将接触到函数的多种表示法、垂直线检验法、定义域、值域、全局最值、末端趋势、函数的单调性、函数的运算(包括函数复合)以及反函数等核心概念。
- 掌握绝对值的运算法则,求解简单的绝对值方程和不等式,并能绘制和分析绝对值函数的图像。
- 为指数方程和指数函数的学习打下坚实基础,包括代数式的化简、方程的求解、指数函数图像的绘制,及其在指数增长和衰减模型中的应用。
- 熟练掌握多项式的运算,包括多项式的化简、加、减、乘和因式分解。
- 运用多种方法求解二次方程,包括应用零乘积法则、配方法和求根公式。
- 绘制并分析二次函数的图像,运用多种方法计算对称轴,并求解直线与二次函数的交点。
- 运用二次函数对竖直运动、营收、成本及利润等真实世界情景进行建模。
- 理解数列的规范表示法,掌握递推数列、等差数列、等比数列及其应用。
预代数
来源:Prealgebra
成功完成本课程后,学生将具备以下能力:
- 解决有关比例、百分比、单位速率和比例关系的问题,并能运用这些概念解决实际问题。
- 掌握负数和有理数的加、减、乘、除四则运算,并解决相关的实际问题和数学问题。
- 理解并应用数论的基本概念,如整除性法则、算术基本定理,并将素数、素因数分解与已学过的最大公因数、最小公倍数等概念建立联系。
- 熟练运算含指数和根式的代数式,包括分数指数、负指数、指数与根式的运算法则,以及科学记数法。
- 遵循运算顺序对包含负数、有理数、分数指数、负指数及根式的复杂表达式进行求值。
- 构建、求值、化简和因式分解代主式,包括对简单分式的基本处理。
- 求解单步和多步的线性方程与不等式,包括涉及分式、交叉相乘法和多个变量的情况。
- 绘制线性方程的图像,计算并描述图像的关键特征,并掌握斜截式。
- 使用代入法求解方程组,并解释其解与两直线交点的几何意义。
- 理解并应用基本几何概念,包括线段、角及其性质,三角形及其分类,多边形与四边形,以及各类图形的面积与周长计算。
- 通过集中趋势、离散程度、偏态和离群值等概念来概括和呈现数据,并使用频数分布表、点图、箱线图和直方图实现数据可视化并解读其分布。
五年级数学
来源:5th Grade Math
成功完成本课程后,学生将具备以下能力:
- 构建并计算数值表达式,包括含有多重括号的算式。
- 理解负数,能在数轴上表示和比较负数,并理解绝对值的概念。
- 掌握单位数及多位数的乘法。
- 熟练进行整数除法,包括理解余数的意义,并能运用多种策略完成除数是两位数的除法。
- 掌握异分母分数和带分数的加减法,能借助直观模型解释运算,并解决相关应用题。
- 掌握分数乘法的概念,包括带分数的乘法运算。
- 能够计算分数除法,包括除以整数和分数,理解并应用倒数的概念,并解决相关的实际问题。
- 理解并应用小数的数位系统,能以多种形式读写小数、比较大小、进行取舍,并初步了解有效数字。
- 能够估算小数,并进行小数的加减运算,包括处理小数位数不同的情况。
- 运用多种策略进行小数的乘除法,包括掌握标准竖式算法。
- 在进行小数乘除法时,能对积和商进行估算。
- 理解指数的意义,并能计算底数为整数、分数和小数的指数表达式。
- 能在公制单位和英制单位之间进行换算。
- 运用线状图表示和解读数据,包括含有分数的数据。
- 理解并运用坐标解决实际问题,并在地图上表示位置。
- 识别、描述和比较数据中体现的数字规律和关系。
- 使用小正方体和公式计算长方体的体积,并解决涉及体积和二维图形分类的实际问题。
- 能根据图形的属性,按层级关系对四边形进行分类。
四年级数学
来源:4th Grade Math
成功完成本课程后,学生将具备以下能力:
- 掌握整数的数位知识,包括比较多位数的大小和进行取近似数。
- 掌握七位数以内多位整数的加减法。
- 运用面积模型和数位策略进行多位数乘法。
- 运用面积模型、盒子模型和数位策略进行多位数除以一位数的除法。
- 掌握多位数加、减、乘、除的估算方法。
- 掌握分数的基础知识,包括分数的性质与等值分数、通分、化简为最简分数,以及带分数与假分数的互化。能运用多种策略比较分数大小。
- 掌握同分母分数及带分数的加减法,以及分数与整数的乘法。
- 初步认识小数,包括小数与分数的互化、比较小数大小,以及进行小数的加法。
- 测量与数据:认识常用的计量单位并进行换算,能运用线状图表示和解读数据。
- 几何基础:认识点、线、射线、线段、平行线、垂直线、圆和角,并掌握角的度量。
- 代数思维初步:学习用字母表示数,建立并解决简单的数学问题,发现并推导数字之间的规律。
- 在整个课程中,通过解决多步骤的实际问题和数学问题,来综合运用所学技能。
了解完这些,我不觉得还有人会问「为什么美国中小学生学的数学比我们简单?」这种问题了。
另外,如果要研究美国数学教育的话,SMPY 也是一个不可错过的资料。这里简单介绍一下:
「数学早慧青年研究」(Study of Mathematically Precocious Youth,简称 SMPY;官网主页)是一项由 Julian Stanley 创立的、针对高智商学生的纵向「人才搜寻」研究。它尤其关注在初中阶段就在 SAT 数学部分(SAT-M)取得高分的数学天才(目标是筛选出万里挑一的人才)。该研究发源于马里兰州地区,现已扩展至美国大部分地区。SMPY 不仅研究这些早慧青年,还资助他们参与高级课程和接受加速教育,这些项目通常与其大本营——约翰霍普金斯大学合作举办。
数学早慧青年研究(SMPY)文献目录(1/2)数学早慧青年研究(SMPY)文献目录(2/2)