问题描述
一、人工智能让现有优势荡然无存
中国的教育有它的特点,这个特点中隐含了我们的长处。
首先,个人、家庭、政府、社会对教育的投入很大,这个投入不仅是金钱、资源的投入,也包括学生、教师时间的投入。这是由我们的文化传统,由我们对教育的重视程度所决定的。
其次,教师对知识点的传授、学生对知识点的掌握,不仅量多,而且面广,所以中国学生对基本知识的掌握呈现“均值高”的特点。
我想,在了解中国教育长处的基础上来反思教育存在的问题,可能更有意义。
我认为,中国教育的最大问题,就是我们对教育从认知到实践都存在一种系统性的偏差,这个偏差就是我们把教育等同于知识,并局限在知识上。教师传授知识是本职工作,学生学习知识是分内之事,高考也是考知识,所以知识就几乎成了教育的全部内容。
“知识就是力量”这句话深入人心,但是,创新人才的教育仅仅靠知识积累就可以吗?我的答案是否定的。教育必须超越知识。这是我对创新人才教育的一个核心想法,也是我们提出教育改革建议的出发点。
爱因斯坦在1921年获得诺贝尔物理学奖后首次到美国访问,有记者问他声音的速度是多少,爱因斯坦拒绝回答,他说,你可以在任何一本物理书中查到答案。接着,他说了那句特别有名的话:“大学教育的价值不在于记住很多事实,而是训练大脑会思考。”
在今天,很多的知识可以上网查到。在未来,可能有更多的知识机器会帮你查到。所以爱因斯坦的这句话在当前和未来更值得我们深思。
我们知道,人工智能就是通过机器进行深度学习来工作,而这种学习过程就是大量地识别和记忆已有的知识积累。这样的话,它可以替代甚至超越那些通过死记硬背、大量做题而掌握知识的人脑。而死记硬背、大量做题正是我们目前培养学生的通常做法。
所以,一个很可能发生的情况是:未来的人工智能会让我们的教育制度下培养学生的优势荡然无存。
不久前,人工智能机器人参加了高考数学考试。报道说有两台机器人,得分分别是134分和105分(满分150分)。而这还只是个开始,据说人工智能机器人的目标是到2020年能够参加全部高考。
所以,经济发展需要“创新驱动”,人工智能发展势头强劲,这些都让我们认识到对现有教育体制和方法进行改革的迫切性。
二、知识越多未必创造力越强
我在教学实践中强烈地感受到,创造性思维的来源之一是好奇心和想象力。
创造力确实需要知识的累积,但除了知识,还需要什么呢?爱因斯坦说过两句话:“我没有特殊的天赋,我只是极度好奇”、“想象力比知识更重要”。他说的好奇心和想象力,我觉得是我们过去比较忽视的。
受此启发,我提出一个简单的假说:创造性思维=知识×好奇心和想象力。这个简单的公式告诉我们,知识越多未必创造力越强。
人接受的教育越多,知识积累得越多,好奇心和想象力可能相应减少,所以创造力并非随着受教育时间的增加而增加。
为什么?因为我们后来学的知识都是有框架和设定的,不管什么知识都是这样。在学习这些知识时,你的好奇心、想象力往往会挑战这些知识框架,而绝大多数情况下,你的挑战是错的,因此受到打击和否定,客观上便压制了你的好奇心和想象力。
连爱因斯坦都曾经感叹:“好奇心、想象力能在正规教育中幸存下来,简直就是一个奇迹。”
这就形成了创新人才教育上的一个悖论——更多教育一方面有助于增加知识而提高创造性,另一方面又因压抑好奇心和想象力而减少创造性。这两者的合力让我们判断教育对创新人才产生的作用变得困难,但可以部分解释为什么有些辍学的学生反而很有创造力。
因此,并不是我们的学校培养不出杰出人才,而是我们的学校在增加学生知识的同时,有意无意地减少了创造力必要的其他元素。
清华钱颖一院长:Chatgpt将使中国教育优势荡然无存我倒是希望真的能颠覆这种靠知识记忆取胜的教育模式。
我现在已经有一套流程可以利用 ChatGPT 和间隔重复软件来将教材体系化地塞到脑子里。
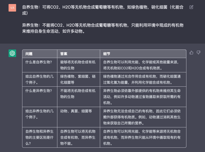
以高中生物为例:


只需要告知 ChatGPT 如何从文本中制作抽认卡,并提供教材内容给它,它就会按照指定格式,从给定的文本中生成问答,方便学生进行自我测试,以提高记忆效果。
这样学生就可以很方便的利用测试效应来记忆知识。关于测试效应的文献,请见:
叶峻峣:(2/5) 高效学习的间隔重复——文献综述之测试效应然后,我们还可以将这些问答内容导入到间隔重复软件中,比如 Anki、SuperMemo 等等。



这类软件会使用间隔重复算法,给学习中规划每日复习任务,借助间隔效应增强长期记忆。关于间隔效应的文献,请见:
叶峻峣:(3/5) 高效学习的间隔重复——文献综述之间隔效应通过以上方式,我们能够自动化地从考试的知识范围内生成大量问答卡片,然后安排较优的复习时机,科学有效地将知识塞入自己的记忆中。
如果这种方式普及,只要考试依然是考察对固定范围内的知识的记忆程度,那么就不再有任何可以通过投入更多金钱来提高考试效果的方法。穷人与富人的孩子之间将不再存有差异。大家能比拼的只有每天投入在记忆上的时间,还有天生的记忆能力。从而达到真真的考试面前人人平等(不过还是得每个省按照考生比例招生才行)
然而,更荒谬的事情才刚刚开始。在这场比拼记忆的竞争里,所有学生都是受害者。高效的学习方法,却要为荒谬的筛选机制服务。不论是天资聪颖的学生,还是刻苦勤奋的学生,都得在这无聊的考试中浪费自己的时间和精力。甚至从原来的一天记忆 8 小时,变成了 996,007,7/24,成为无情的记忆机器。
到了那一刻,或许才会有人反思:明明已经有了更好的学习方法,为什么我们不直接学习能够创造价值的知识,去参与这个社会的生产,创造价值,实现自己?为什么还要去内卷,去零和博弈?
希望我们的教育能在造成更大的伤害之前发生改变,能在学生全部变成机器之前发生改变。
但是将希望寄托于他人,是不切实际的。学生不能永远等待他人的施舍。

相关内容
多国学校禁止学生使用 ChatGPT,如何评价这一现象?经常使用 ChatGPT 都有哪些利弊?叶峻峣:如何写出好卡片:利用间隔重复创造理解叶峻峣:学习需要自由本回答中用到的 ChatGPT 的 Prompt
我希望你能作为一个专业的抽认卡制作者,能够根据我提供的文本制作抽认卡。
制作抽认卡的说明:
- 一张抽认卡包含一个问题、答案和其他细节
- 保持抽认卡的简单、清晰,并集中于最重要的信息。
- 确保问题是具体的、不含糊的。
- 使用清晰和简洁的语言。使用简单而直接的语言,使卡片易于阅读和理解。
- 答案应该只包含一个关键的事实/名称/概念/术语。
- 关于答案的更多信息应始终放在"细节"一栏中。
请将你制作的卡片以markdown表格(问题/答案/细节)的形式输出,不要有任何额外的文字。
如果你明白,请回复:"我已经学会了如何创建抽认卡。请为我提供文本"。