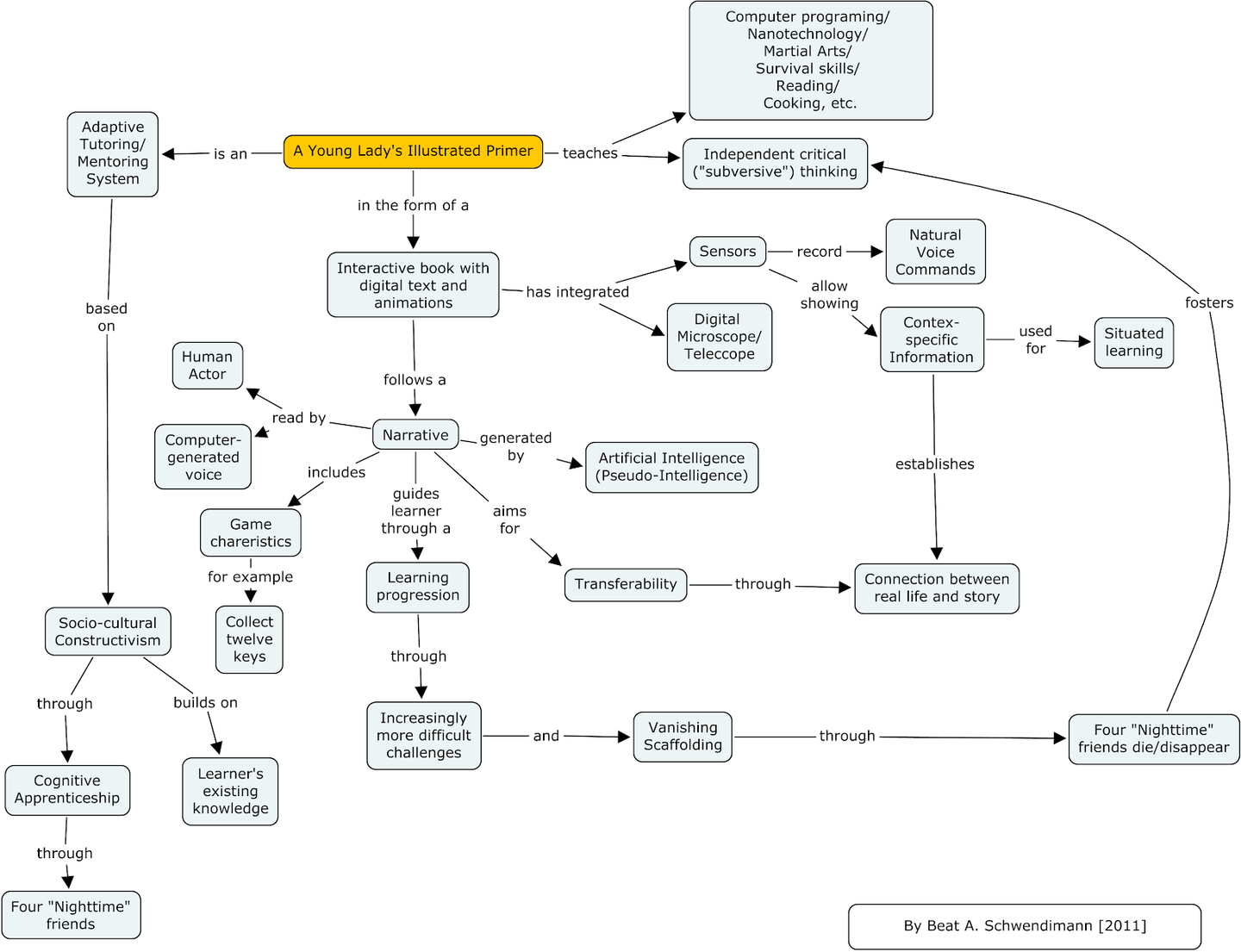
在《钻石时代》一书中描述的《少龄淑女绘本启蒙琼林》(通常简称为《启蒙琼林》),是一本虚构的电子书,它促进了儿童的远程、异步教育。课程内容包括数学和阅读等实用技能,主要通过探究式学习[1]来进行,但《启蒙琼林》的目标是培养有创造力和颠覆精神的年轻人[2]。
对于教育技术领域的许多人来说,《启蒙琼林》展现了一个充满启发性的教育未来愿景:
然而,我认为这个愿景并不现实: 《启蒙琼林》并不是一个可行的赋能环境[6]。


参考文献
Stephenson, N. (2003). The Diamond Age: Or, a Young Lady’s Illustrated Primer (Reprint edition). Spectra.
链接至本文(已汉化)
- §赋能环境、游戏和《启蒙琼林》
- 《启蒙琼林》里明确的学习任务让 Nell 学着外包掉她的好奇心和兴趣
- 《启蒙琼林》并不是一个可行的赋能环境
- 《启蒙琼林》是一个脱离情境的视角
- Nell 在《启蒙琼林》里没有进行任何原创思考
- 《启蒙琼林》本质上是一款教育游戏
- 探究式学习
- 《启蒙琼林》的活动之所以对 Nell 具有内在意义,全因其生活的贫乏
声明
此内容发布由 Andy Matuschak 许可。未经允许,不得转载或修改。保留所有权利。
Thoughts Memo 汉化组译制
感谢主要译者 GPT-4,校对 Jarrett Ye
原文:The Young Lady’s Illustrated Primer (andymatuschak.org)
参考
1. 探究式学习 ./1927362414204151530.html2. 《启蒙琼林》的目标是培养有创造力和颠覆精神的年轻人 ./695156996.html
3. 《启蒙琼林》让人回想起自己的深层赋能经历 ./695387327.html
4. 《启蒙琼林》表面上并未强迫学生 ./1964136582702400114.html
5. 《启蒙琼林》具备良好的扩展性 ./695554301.html
6. 《启蒙琼林》并不是一个可行的赋能环境 ./695746771.html